/ 注册 部门街镇 无障碍 适老版 智能机器人 繁體版 支持IPV6
首页>发展和改革委员会>政务公开>政府信息公开目录>公共资源交易领域基层政务公开>工程建设项目招标投标>处罚信息
  • [ 索号 ]
  • 1150024100913817X6/2026-00002
  • [ 发文字号 ]
  • [ 主题分类 ]
  • 其他
  • [ 体裁分类 ]
  • 其他
  • [ 成文日期 ]
  • 2026-01-04
  • [ 发布日期 ]
  • 2026-01-04
  • [ 发布机构 ]
  • 秀山县发展改革委
  • [ 有性 ]
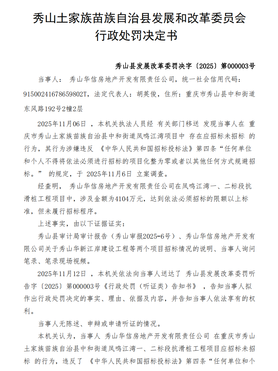
秀山土家族苗族自治县发展和改革委员会关于对秀山华信房地产开发有限责任公司的行政处罚决定书
日期:2026-01-04


政策推荐
热门词汇
最新政策
换一换

版权所有:秀山土家族苗族自治县人民政府 主办:秀山土家族苗族自治县人民政府办公室

网站标识码:5002410002 ICP备案:渝ICP备18015756号-1 渝公网安备 50024102500278号

微信公众号